I remember a moment when my phone, seemingly out of nowhere, rotated its screen perfectly as I tilted it. Or when I was playing a racing game, and tilting the device was all it took to steer my virtual car. It’s a seamless experience we often take for granted, but have you ever stopped to wonder how your smartphone, a flat slab of glass and metal, actually *knows* it’s being moved, tilted, or even dropped? How does it sense the subtle shifts that define our interaction with the digital world?
The unsung hero behind this everyday magic is a tiny, sophisticated component known as the **accelerometer**. Far from being just a simple sensor, it’s a marvel of micro-engineering that brings our devices to life, enabling everything from screen orientation to life-saving fall detection. Today, I want to dive deep into this fascinating piece of technology and demystify how our phones perceive the physical world around them.
## The Secret World of MEMS: Micro-Electromechanical Systems
At the heart of every modern smartphone's motion-sensing capabilities lies a **MEMS accelerometer**. MEMS stands for Micro-Electromechanical Systems, a testament to the incredibly small scale at which these devices operate. Think of them as miniature machines, complete with moving parts, built directly onto a silicon chip. These aren't just theoretical wonders; MEMS technology is ubiquitous, powering everything from car airbags to medical devices.

The basic principle behind an accelerometer is quite intuitive: it measures non-gravitational acceleration. Imagine you’re in a car that suddenly accelerates; you’re pushed back into your seat. The accelerometer on your phone works similarly. Inside, there's a microscopic "proof mass" – a tiny, free-moving weight – suspended by flexible structures, like springs. When your phone experiences acceleration, this proof mass shifts due to inertia.
### How Inertia Becomes Data
This slight movement of the proof mass is the key. The proof mass is positioned between fixed plates, forming a capacitor. When the mass moves, the distance between it and the fixed plates changes, which in turn alters the capacitance. This change in capacitance is then converted into an electrical signal, which the phone's processor can interpret as acceleration along a specific axis. Most accelerometers measure acceleration along three perpendicular axes: X, Y, and Z.
This is precisely **why your phone's screen rotates** when you tilt it. The accelerometer detects the change in the device's orientation relative to gravity along its axes, signaling the operating system to adjust the display accordingly. Without this tiny sensor, you'd be stuck with a perpetually portrait or landscape screen, making many apps and media consumption awkward.
## Beyond Simple Motion: Decoding Gravity and Orientation
While accelerometers measure *non-gravitational* acceleration, they are also constantly influenced by Earth's gravity. When your phone is stationary, the accelerometer registers a constant acceleration of 1g (the force of gravity) acting downwards. By analyzing how this 1g force is distributed across its three axes, the phone can determine its orientation in space.
This ability to detect orientation is critical for:
* **Screen Rotation:** As mentioned, it's the primary function we interact with daily.
* **Gaming:** Many mobile games utilize tilt controls, allowing you to steer a car or fly a plane by simply tilting your device. The accelerometer translates your physical movement into in-game commands.
* **Leveling Tools:** Digital spirit levels on your phone rely entirely on the accelerometer's precise measurement of its angle relative to gravity.
For more complex motion sensing, accelerometers are often paired with **gyroscopes** and **magnetometers** to form an **Inertial Measurement Unit (IMU)**. Gyroscopes measure rotational velocity (how fast something is spinning or turning), while magnetometers detect magnetic fields, helping determine absolute orientation (like a compass). Together, these sensors provide a comprehensive picture of a device's movement and position in space. For a deeper dive into how devices determine direction, you might find our article on how your phone knows which way is north quite insightful.
## Real-World Impact: More Than Just Screen Rotation
The impact of accelerometer technology extends far beyond simple user interface adjustments. These sensors are vital for numerous applications that improve our daily lives and even save them.
### Fitness Tracking
Modern fitness trackers and smartwatches (including those discussed in our blog on smartwatch health sensors) heavily rely on accelerometers to count steps, estimate distance, and track sleep patterns. By measuring the acceleration caused by your body's movements, the device can differentiate between walking, running, and even specific exercises. Algorithms then process this raw data to provide meaningful insights into your activity levels.
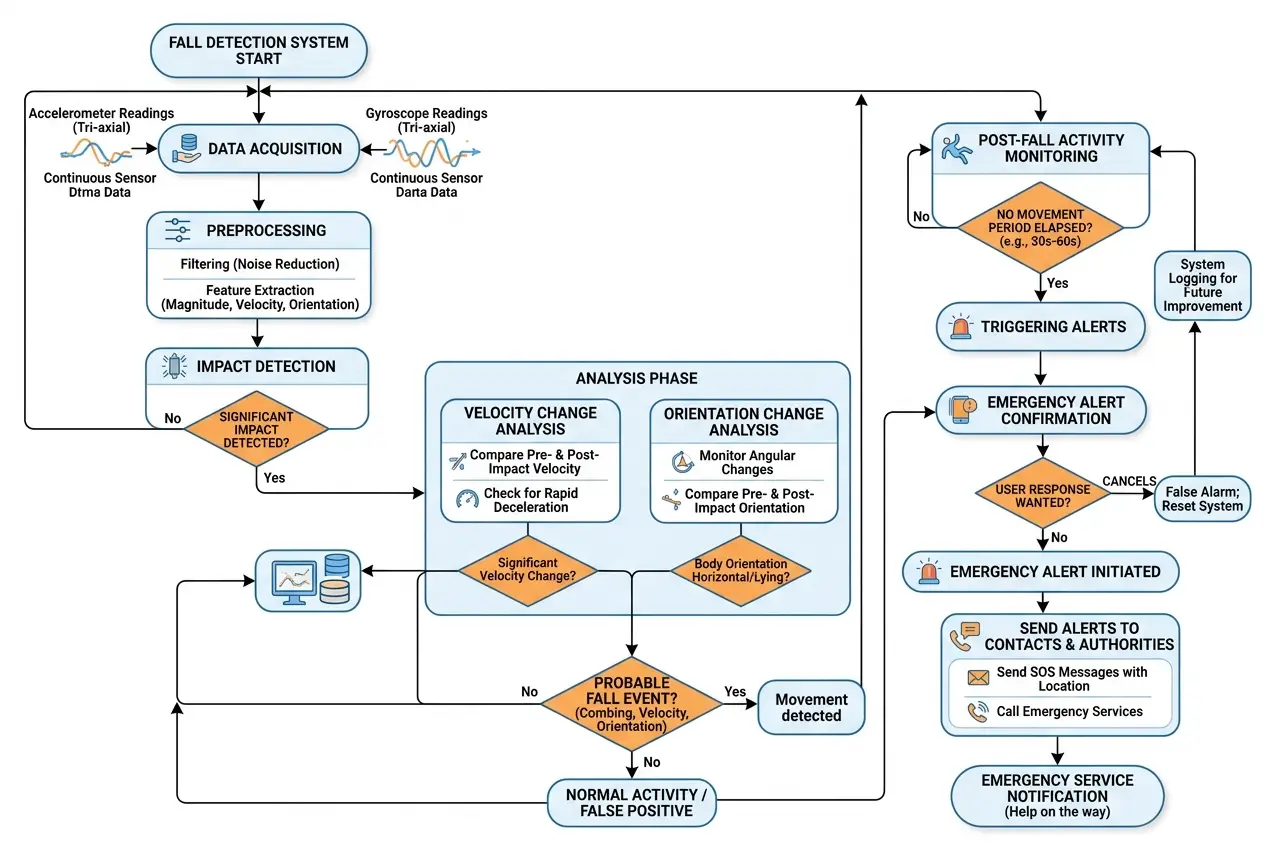
### Fall Detection
Perhaps one of the most critical applications, especially for elderly individuals, is fall detection.  Devices like smartwatches and even some smartphones use accelerometers to detect sudden, sharp impacts followed by a period of immobility – a signature pattern of a fall.
"Modern accelerometers combined with advanced algorithms can differentiate between a trip, a slip, and a genuine fall, significantly reducing false positives," states an article on wearable technology. This is crucial as it **ensures emergency services are contacted only when genuinely needed**, providing peace of mind for users and their families. This feature can be a real lifesaver, as seconds can count in medical emergencies.
### Navigation and Augmented Reality (AR)
While GPS provides location, accelerometers and gyroscopes contribute to "dead reckoning" – estimating position based on previous location and movement. This becomes particularly important in areas where GPS signals are weak or unavailable, like indoors. In augmented reality applications, the accelerometer helps the device understand its orientation in the real world, allowing virtual objects to be correctly overlaid and remain stable as you move your phone. This creates a much more immersive and realistic AR experience. You can learn more about how AR glasses project images onto reality in our dedicated post.
## The Future: Smaller, Smarter, More Sensitive
The evolution of accelerometers is a story of continuous miniaturization and increased sensitivity. Engineers are constantly pushing the boundaries to make these sensors smaller, more power-efficient, and capable of detecting even finer nuances of motion. This ongoing development will unlock new possibilities:
* **Even more precise health monitoring:** Beyond step counting, future accelerometers could detect micro-movements indicative of specific health conditions.
* **Enhanced gesture control:** Imagine controlling your devices with even more subtle hand movements, making interactions more natural and intuitive.
* **Advanced robotics and autonomous systems:** More sensitive accelerometers will be crucial for robots to navigate complex environments and for autonomous vehicles to understand their precise movements.
The tiny accelerometer, often overlooked, is a testament to how small innovations can have a monumental impact on our everyday lives, constantly redefining how we interact with technology and the world around us. So the next time your phone's screen rotates, or your game responds to your tilt, take a moment to appreciate the silent, sophisticated work of this miniature motion maestro.
## External Resources:
* Learn more about MEMS technology on Wikipedia: [https://en.wikipedia.org/wiki/Microelectromechanical_systems](https://en.wikipedia.org/wiki/Microelectromechanical_systems)
* Explore the science behind accelerometers in more detail: [https://en.wikipedia.org/wiki/Accelerometer](https://en.wikipedia.org/wiki/Accelerometer)
* Understand the function of gyroscopes in motion sensing: [https://en.wikipedia.org/wiki/Gyroscope](https://en.wikipedia.org/wiki/Gyroscope)
Frequently Asked Questions
An accelerometer measures linear acceleration and can determine orientation relative to gravity, useful for detecting tilts and taps. A gyroscope, on the other hand, measures angular velocity or rotational motion, helping to understand how fast the device is spinning or turning around an axis. They often work together in an Inertial Measurement Unit (IMU) for comprehensive motion tracking.
No, accelerometers primarily detect motion and changes in speed/direction, not absolute location. While they can contribute to estimating relative displacement from a starting point (dead reckoning), their measurements can drift over time. For precise location, phones rely on GPS (Global Positioning System) or Wi-Fi triangulation.
Fall detection is critical for the safety of vulnerable individuals, particularly the elderly. By detecting a sudden, sharp impact followed by a period of immobility, accelerometers (often with gyroscopes) can automatically trigger an emergency alert. This feature can significantly reduce the time to receive help after an accident, potentially saving lives.
Absolutely! Accelerometers are widely used across various industries. They are crucial in automotive safety systems (like deploying airbags), in industrial machinery for vibration analysis, in drones for flight stabilization, in medical devices for patient monitoring, and even in professional sports equipment to analyze performance.
Smartphone accelerometers are remarkably accurate for their size and cost, typically able to detect accelerations with high precision. However, their accuracy can be influenced by factors like temperature, calibration, and external electromagnetic interference. For consumer applications like fitness tracking and screen rotation, they are more than sufficient, but high-precision scientific or industrial applications might use more specialized and expensive sensors.
Verified Expert
Alex Rivers
A professional researcher since age twelve, I delve into mysteries and ignite curiosity by presenting an array of compelling possibilities. I will heighten your curiosity, but by the end, you will possess profound knowledge.
Leave a Reply
Comments (0)
No approved comments yet. Be the first to share your thoughts!
Leave a Reply
Comments (0)